通知公告

当前位置: 首页 -> 通知公告 -> 正文

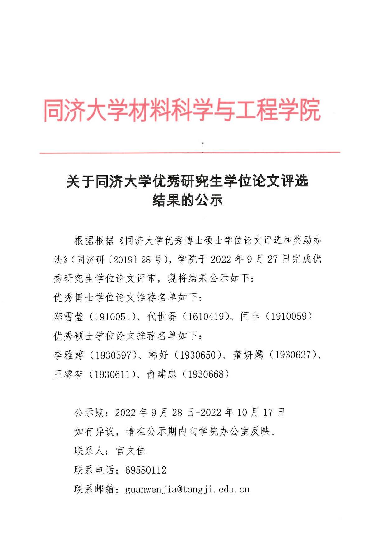
bv1946伟德国际始于英国关于伟德国际优秀研究生学位论文评选结果的公示

发布日期:2022-09-28  来源:   点击量:


联系方式

电话:021-69584723

传真:021-69584723

地址:上海市曹安公路4800号bv1946伟德国际始于英国

© 伟德国际(victor1946·源自英国)官方网站-Officials Website 版权所有